教育管理

学籍|山东传媒职业学院学生学籍管理规定

2022-07-05 点击数:2698

山东传媒职业学院学生学籍管理规定

 

为加强我全日制普通高等学历教育学生的学籍管理,维护学院正常的教育教学和生活秩序,促进学生德、智、体美等方面全面发展,根据中华人民共和国教育部《普通高等学校学生管理规定》(教育部令第41号),结合我实际,对《山东传媒职业学院学生学籍管理规定》(山传院字〔2017〕30号)进行修订,请认真贯彻执行。

第一章  入学与注册

第一条 符合国家招生规定被我院录取的新生,须持录取通知书,按学校报到须知的要求规定期限携带有关证件到校办理入学手续。因故不能按期入学者,应当持书面申请和有关身份证件、证明材料向学校请假请假时限不超过未经请假或请假逾期者,除因不可抗力等正当事由以外,视为放弃入学资格。

第二条 学院在报到时对新生入学资格进行初步审查,审查合格的办理入学手续,予以注册学籍;审查发现新生的录取通知、考生信息等证明材料,与本人实际情况不符,或者有其他违反国家招生考试规定情形的,取消入学资格。

第三条 新生因身体疾病、应征入伍等正当理由可持有关证明材料申请保留入学资格。保留入学资格的学生学校出具保留入学资格告知书一周内办理离校手续。保留入学资格期间不具有学籍。保留入学资格一年为一期,两次为限;应征入伍学生的入学资格保留至退役后两年。

新生应在保留入学资格期满前一个月内向学院申请入学,因病保留入学资格的学生还须到学指定医院复查经学院审查合格后跟随当年新生办理入学手续。审查不合格的,取消入学资格;逾期不办理入学手续且未有因不可抗力延迟等正当理由的,视为放弃入学资格。

 新生入学后,学院将在三个月内按照国家招生规定对其录取资格逐项进行复查。复查内容主要包括以下方面:

(一)录取手续及程序等是否合乎国家招生规定;

(二)所获得的录取资格是否真实、合乎相关规定;

(三)本人及身份证明与录取通知、考生档案等是否一致;

(四)身心健康状况是否符合报考专业或者专业类别体检要求,能否保证在校正常学习、生活;

(五)艺术、体育等特殊类型录取学生的专业水平是否符合录取要求。

复查中发现学生存在弄虚作假、徇私舞弊等情形的,确定为复查不合格,取消学籍情节严重的,将移交有关部门调查处理。

复查中发现学生身心状况不适宜在校学习,经学院指定的二级甲等以上医院诊断,需要在家休养的,按第三条规定办理保留入学资格。

 新生入学资格复查工作结束后,对已注册的学生,学生工作处制发其学生证各系建立学籍档案学籍档案应真实记录学生入学前、在校期间相关经历,主要包括以下内容

(一)入学前的档案材料;

(二)入后的档案材料如录取通知书、学籍档案卡、入学体检表、毕业生登记表取新生名册复印件考生电子档案学业成绩单综合测评成绩单评优评奖材料受处罚材料其他应装入档案的材料

学生学籍档案由各系待学生毕业或结业时交至招生就业处由招生就业处按规定寄发退学或开除学籍处分的学生档案退回原户籍所在地教育局。

 每学期开学时,学生必须按规定办理注册手续。不能如期注册者,应当经学院批准,履行暂缓注册手续。未按学院规定缴纳学费或者存在其他不符合注册条件的,不予注册。

家庭经济困难的学生主动申请助学贷款或申请缓缴学费,在办理有关手续后方可注册学籍。未办理请假暂缓注册手续逾期两周不注册者,按自动退学处理。凡休学、保留入学资格或其他原因离校的学生,未经批准复学者,不予注册。

第二章  转专业与转学

第七条 学生在学习期间对其他专业有兴趣且确有专长的,可以申请转专业。以特殊招生形式录取国家有相关规定或者录取前与学校有明确约定的,不得转专业。

学生转专业按照《山东传媒职业学院学生转专业管理规定(修订)》(山传院字〔2022〕22号)执行学院根据社会对人才需求情况的发展变化,需要适当调整专业的,允许在读学生转到其他相关专业学习。休学创业或退役复学的学生,经本人申请,学院审核同意并履行相关程序后,可转入其他专业。

 学生一般应当在被录取学校完成学业。因患病或者确有特殊困难、特别需要,无法继续在校学习或者不适应本校学习要求的,可以申请转学。

有下列情形之一,不得申请转学:

(一)入学未满一学期或者毕业前一年的;

(二)高考成绩低于拟转入学校相关专业同一生源地相应年份录取成绩的;

(三)由低学历层次转为高学历层次的;

(四)以定向就业、艺术类、体育类等特殊招生形式录取的;

)未通过普通高等学校招生全国统一考试或未使用高考成绩录取入学的;

跨学科门类的;

)已认定为应予退学的;

)转出学校和拟转入学校在同一城市的;

其他无正当转学理由的。

 学生转学由学生本人提出申请说明理由,经学院和拟转入学校同意,由转入学校负责审核转学条件及相关证明拟转入学校认为符合本校培养要求且有培养能力的,经院长办公会或专门会议研究决定,方可在学院办理转出事宜

跨省转学的,由转出地省级教育行政部门商转入地省级教育行政部门,按转学条件确认后办理转学手续。须转户口的由转入地省级教育行政部门将有关文件抄送转入校所在地公安机关。

学生转学的各项程序应按照教育部及山东省有关普通高等学校学生转学的规定执行。

第三章  休学保留学籍与复学

 学生下列情之一,应予休学

(一)因病需要停课治疗、休养时间占一学期总课时的三分之一以上

(二)因特殊原因无法坚持学习、学院认为应当休学且请假时间达到该学期总课时三分之一以上者(包含根据考勤,一学期请病假事假累计超过该学期总课时三分之一者)

(三)因其他原因,本人申请或学院认为应当休学者。

第十一条 学生可以分阶段完成学业,除另有规定外,应当在学校规定的最长修业年限(含休学和保留学籍时间)内完成学业。休学期限一年为一期,两次为限

创业而申请休学的学生单次最长为两,两次为限,其最长修业年限相应延长。提出申请时应同时提供相应证明材料。

第十 学生休学需由本人填写休学审批表学生父母或其他法定监护人签字,报所在系、教务处、学生工作处审核,学院审批。

第十 休学学生应当办理休学离校手续休学期间,学校保留其学籍不享受在校学习学生待遇。因病休学学生的医疗费按国家及当地的有关规定处理。

第十 在校生应征参加中国人民解放军(含中国人民武装警察部队),持有关证明学校保留其学籍至退役后2年。

学生保留学籍期间,与其实际所在部队学校等组织建立管理关系。

十五 学生休学保留学籍期满,应当于期满前一个月内持有关证明提出复学申请,经所在系初审,报学生工作处复查合格,方可复学。复学学生视其休学时间,原则上编入同专业相应后续年级学习若学生复学年对应专业,视当年招生学生意愿等情况酌情调整。

第四章  退  

十六 学生有下列情形之一,学院可予退学处理:

(一)学业成绩未达到学校要求或者在学校规定的学习年限内未完成学业的;

)休学保留学籍期满,在学院规定期限内未提出复学申请或者申请复学经复查不合格的;

)经学院指定医院诊断,患有疾病或者意外伤残无法继续在校学习的;

未经批准连续两周未参加学校规定的教学活动的

)超过学院规定期限未注册而又未履行暂缓注册手续的;

(六)学院规定的不能完成学业、应予退学的其他情形。

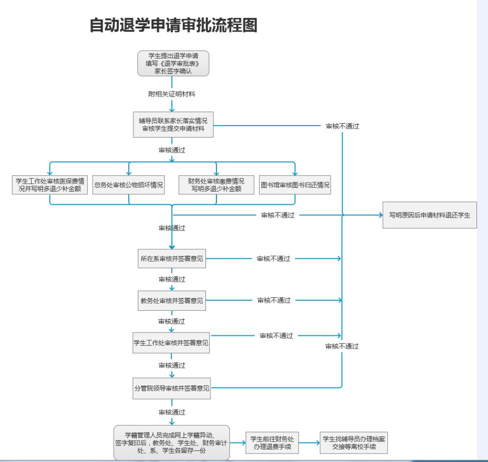
第十七条 学生本人申请退学的,需向所在系提出书面申请,填写退学审批表,同时附上关证明、父母或其他法定监护人知情同意书等材料。经所系初审教务处、财务处及其他部门进行审核由分管院长审签后至学生工作处备案,完成学籍注销

十八 学生退学手续按以下规定办理:

(一)退学的学生,档案、户口退回其家庭户籍所在地;

(二)经诊断为精神疾病等不符合体检标准的疾病(包括意外致残)者,由父母或其他法定监护人负责领回;

(三)学院依退学学生申请,可出具退学证明已学课程成绩证明,在校学习满一年及以上可颁发肄业证书;

(四)学生对退学有异议的,可以向学院学生申诉处理委员会提出书面申诉。

第五章  毕业结业与肄业

十九 同时达到下列条件者准予毕业,发放毕业证书:

(一)在校期间,按规定完成学籍注册、学年注册;

(二)思想政治表现良好,在校期间无纪律处分或处分已解除;

(三)在规定的修业年限内修读完教学计划规定的全部课程(含实习实践),成绩合格。

第二十条 学籍“注册学籍”状态且修读完教学计划规定的全部课程,尚有不合格课程(含实习实践)或有未解除纪律处分等未达到毕业要求的学生,准予结业,发放结业证书。

第二十 因无故欠费(包括学费、教材费、住宿费等)学籍暂缓注册状态的学生,需待其全额缴纳费用后,跟随下一届毕业生进行毕业资格审查与学历注册

第二十 学习满一学年以上退学的学生,可向学院申请颁发肄业证书。

第二十 结业证换发毕业证

学生工作处于每年5月12月集中办理结业证换发毕业证手续

)结业学生,如经补考成绩合格或纪律处分已解除,达到毕业条件要求后,可在结业后一学年内,换发申请表、成绩合格单/解除处分决定书、结业证原件等证明材料交至专业所在系,由专业所在系统一交至学生工作处审核后办理换发手续

结业后的学业补考,以教务处的统一安排为准;

(四)结业后一年内仍达不到毕业要求的,不予换证。

第六章  学历证书管理

第二十 学院严格按照招生时确定的办学类型学习形式学生录取时的个人信息,填写、颁发学历证书。

学生在校期间变更姓名等证书须填写的个人信息的,应当有合理、充分的理由,并提供有法定效力的证明文件。

二十五 学院执行国家高等教育学历证书电子注册管理制度,并按相关规定完成学生学籍学历电子注册。

二十六 对违反国家招生规定取得入学资格或学籍的,取消学籍,不发给学历证书;已发的学历证书,学院依法予以撤销。被撤销的学历证书,已经注册的,学院将予以注销并报教育行政部门宣布无效。

二十七 学历证书遗失或者损坏,经本人申请,学院核实后,出具相应的证明书,证明书与原证书具有同等效力。

第七章    

二十八 学院对在德、智、体、美等方面全面发展或者在思想品德、学业成绩、科技创造志愿服务及社会实践等方面表现突出的学生,给予表彰和奖励。对有违法、违规、违纪行为的学生,学院依据有关规定给予批评教育或者纪律处分。学生的奖励与处分参照教育部第41号令、各类奖学金、优秀学生评选办法及《山东传媒职业学院学生违纪处分办法》(山传学字〔2021〕10号)等文件执行。

第二十九条 对学生作出取消入学资格、取消学籍、退学、开除学籍或者其他涉及学生重大利益的处理决定前,学院将以书面形式提前告知学生做出决定的事实、理由及依据,并告知学生享有陈述和申辩的权利。学生的陈述申辩经学院复核,申辩成立的,取消或改变处理决定;申辩不成立或未提出陈述申辩的,在进行合法性审查后,提交院长办公会或专门会议研究决定。

三十 学院对学生作出的处理决定由学生所在系直接送达学生本人及其家长拒绝签收的,可以以留置方式送达;已离校的,可以采取邮寄方式送达;难以联系的,可以利用学院网站等媒介以公告方式送达。

学生对处理决定有异议的,可向学院学生申诉处理委员会提出书面申诉。

第三十 本规定由学院授权学生工作处负责解释。

第三十二条 本规定2022627日起执行。原《山东传媒职业学院学生学籍管理规定》(山传院字〔2017〕30号)同时废止。

 

                            山东传媒职业学院

                            2022年6月27日

 

下载附件:

学生休学审批表

学生退学审批表(202103)

header

复学申请表

复学流程图

休学流程图

自动退学流程图

QQ截图20190828164400

QQ截图20190828164416

QQ截图20190828164435