请根据自身身份和需求,加入相应QQ群,互动交流。
下载附件:
征兵工作相关QQ群_01
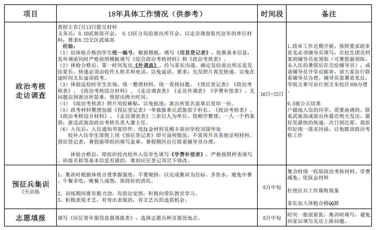
征兵工作流程(2018).pdf
39B3B2DEC05672D9EC39C5319F5_717AF295_5799
QQ截图20190314084821
QQ截图20190314084834
QQ截图20190314084847
QQ截图20190314084902
QQ截图20190314084920
征兵工作流程(2018)