信息公开网
|
全景山传
|
校史馆
|
图书服务
|
VPN
|
学院首页
部门概况
学工动态
通知公告
学生资助
信息公开
下载中心
信息公开网
|
全景山传
|
校史馆
|
图书服务
|
VPN
|
学院首页
部门概况
学工动态
通知公告
学生资助
信息公开
下载中心
公寓管理
首页
-
制度流程
-
公寓管理
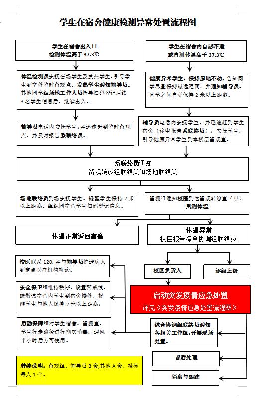
学生在宿舍健康检测异常处置流程图
2020-05-23
点击数:584
下载附件:
QQ截图20200523223507
应急处置流程-教育厅
QQ截图20200526174747
学生报到流程图-工作版_01
学生宿舍疫情处置流程_01
最新阅读
最新动态
公寓|山东传媒职业学院学生公寓管理规定
2022.07.25
公寓|关于出入学生公寓的规定
2020.09.09
关于学生公寓定时开关门的规定
2020.09.04
关于进一步加强高校学生床上用品管理保障产品质量安全的通知
2020.03.14
公寓|山东省高等学校住宿费收费管理办法的通知
2019.10.31