信息公开网
|
全景山传
|
校史馆
|
图书服务
|
VPN
|
学院首页
部门概况
学工动态
通知公告
学生资助
信息公开
下载中心
信息公开网
|
全景山传
|
校史馆
|
图书服务
|
VPN
|
学院首页
部门概况
学工动态
通知公告
学生资助
信息公开
下载中心
通知公告
首页
-
学工动态
-
通知公告
新生|2023年新生入学指南
2023-08-02
点击数:14382
PDF版见附件
下载附件:
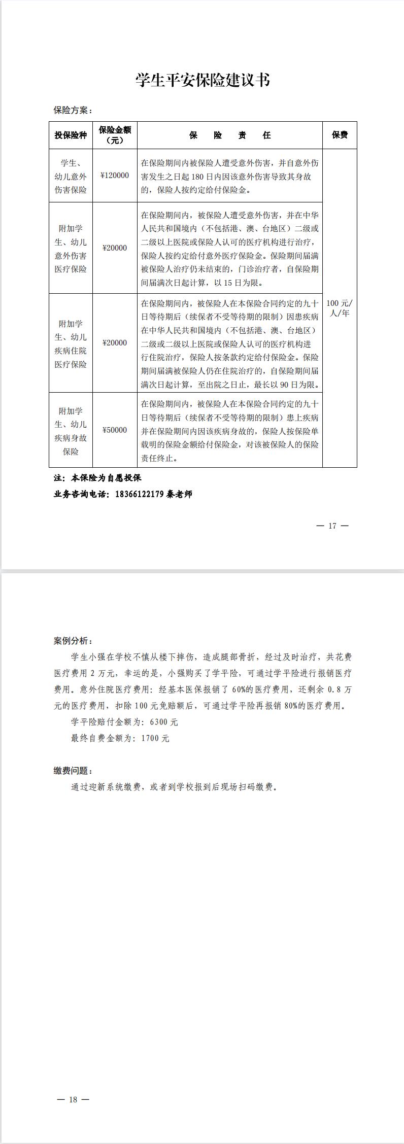
3_2023年新生入学指南 内文(1)
5
5
1、2
3、4
6、7
8、9、10
8、9、10
11、12
13、14
15、16
17、18
17、18
17、18
15、16
6、7
最新阅读
最新动态
关于遴选学生参加“鲁助育梦·励志名企行” 省级资助育人实践活动的通知
2025.06.30
新生|2025年新生常见问题答疑及办事指南(持续更新中)
2025.06.28
学籍|新生办理入学资格异动的情况说明(2025年更新)
2025.06.28
关于组织开展2025年暑期助学贷款勤工助学实践活动的通知
2025.06.23
关于开展2025年学生档案整理工作的通知
2025.06.03